介護医療院
施設概要

●介護医療院は、介護保険専用の入所施設です
日常生活において、介護が必要な方(要介護1-5の方)であって、病院に入院するほどではないものの、例えば喀痰吸引や経管栄養等の日常的・継続的な医学管理等が必要な方のが対象となります。
サービス内容
介護保険の施設ですが、常時医師や看護師がいるので医療を提供することができます。また、日常生活に必要な医療処置や看護、介護、リハビリテーション等を提供し、毎日のお世話と、医療的なケアを受けながら療養することができます。
基本理念・行動方針
【基本理念】
あたたかく 安心して生活が送れるよう
利用者様に合わせたケアを こころがけます
【行動方針】
1.利用者様の尊厳のある生き方を支援します
2.学ぶ姿勢を持ち続け、いつも前向きに取り組みます
3.ご家族との連携を密にし、心のこもったケアを実施します
4.地域に開かれた施設を目指します
お問い合わせ
●介護医療院への入所相談を行っています
まずは、介護医療院までご連絡下さい。
地域の医療機関・介護・福祉施設の皆様からのお問合せも行っています。
TEL:079-232-1730(病棟担当)
デジタルパンフレット

ご案内

重要事項説明書

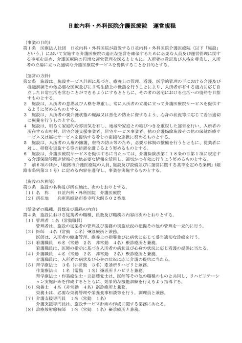
介護医療院運営規程

入院費用一覧表

介護医療院契約書





